首页
协会概括
通知公告
政策法规
行业信息
资料清单下载
教育培训
奖罚通报
会员之家
党群之窗
志愿服务队
咨询投诉
协会简介 协会章程 组织机构 协会制度 协会职能 入会须知 联系我们 协会通知 协会动态 政府部门文件通知 国家法律法规 省法律法规 会员单位 会员公告 会员行规行约 党建工作 党建活动

惠州市禁毒协会

文章详情

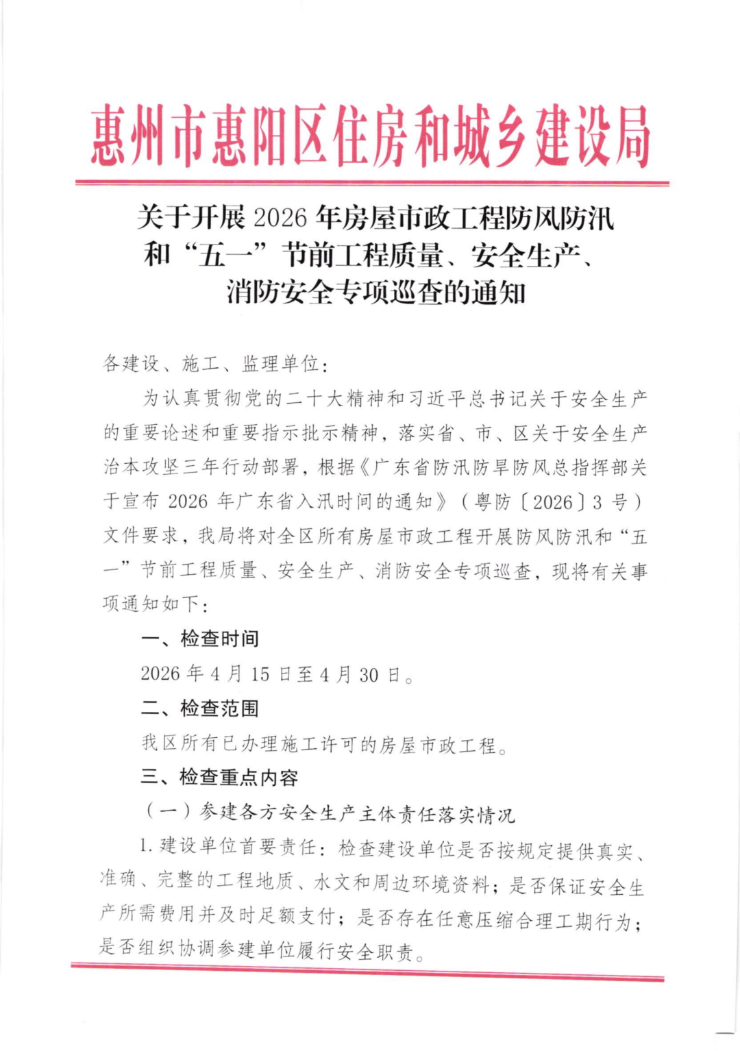
关于开展2026年房屋市政工程防风防汛和“五一”节前工程质量、安全生产、消防安全专项巡查的通知

2026-04-03

关于开展2026年房屋市政工程防风防汛和“五一”节前工程质量、安全生产、消防安全专项巡查的通知



关于开展2026年房屋市政工程防风防汛和“五一”节前工程质量、安全生产、消防安全专项巡查的通知.pdf
3.9M
阅读0
分享
发表评论
  • 登录评论
  • 匿名评论
提交
提交
电话咨询
微信客服
在线地图
QQ客服
在线留言